你所在的位置是:首页 > 工作动态 > 院所动态
浙江省林科院在枫香树观赏性状分子调控研究领域取得新突破
【日期:2026-01-28】

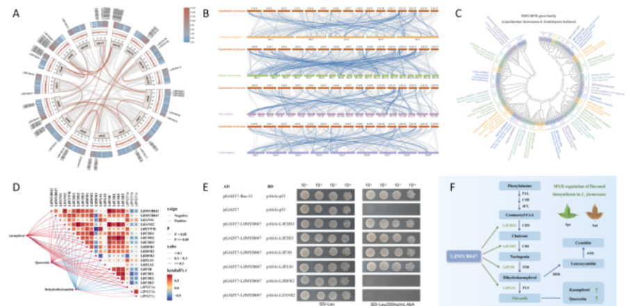
近日,浙江省林业科学研究院林木育种研究所研究团队系统解析了枫香树R2R3-MYB基因家族的进化与功能,揭示了LifMYB047基因在调控叶片黄酮醇合成与秋季叶色变化中的关键作用,在枫香树叶片呈色分子机制研究方面取得突破性进展。相关研究成果以“Comprehensive characterization of the R2R3-MYB gene family in Liquidambar formosana reveals LifMYB047 as a key regulator of flavonol biosynthesis”为题,发表于农林科学领域国际TOP期刊《Industrial Crops& Products》(中科院SCI一区,IF=6.2)。本研究由浙江省林业科学研究院独立完成,林木育种研究所周芳伟博士为第一作者,杨少宗博士为通讯作者,徐梁、石从广参与,研究得到省院合作项目和院所专项项目资助。

研究团队依托积累的枫香树育种群体和国家级种质资源库,为叶色丰富的枫香树样品采集和表型性状检测提供了便利。对叶色差异显著的不同枫香树品种进行分析发现,叶片变色过程与类黄酮、花青素等色素的积累密切相关,而R2R3-MYB转录因子家族在此过程中起着核心调控作用。

该研究基于枫香树全基因组数据,综合运用进化生物学、转录组学与代谢组学等方法,首次系统鉴定出120R2R3-MYB成员,并构建其功能分类框架。研究发现,LifMYB047基因的表达与黄酮醇合成途径中多个关键酶基因及代谢物含量呈显著正相关。分子实验证实,LifMYB047能够直接结合并激活黄酮醇合成相关基因的启动子,独立行使转录调控功能,从而促进叶片中黄酮类物质的积累,该研究为枫香树观赏性状的遗传改良和分子育种提供了重要理论依据和基因资源。

 

枫香树是我国南方重要的彩叶观赏树种,其秋季叶色绚烂,观赏与生态价值突出。该研究首次在枫香树中构建了R2R3-MYB基因家族的进化与功能分类框架,并明确其在代谢调控、逆境响应、生长发育等方面的潜在功能。研究结果深化了对木本植物次生代谢调控网络的认识,也为利用分子手段定向改良枫香树等彩叶树种的观赏性状提供了新思路。

(来源:浙江省林业科学研究院)


上一篇:集成型类囊体水凝胶薄膜实现光合作用的温敏动态调控
下一篇:牵手郑东新区!高能级平台与产业核心区“双向奔赴”,共谋未来产业